W3School TIY Editor
W3School 在线教程
改变方向
暗黑模式
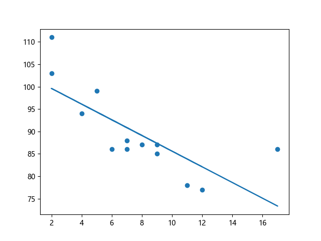
# 三行配置使编译器支持绘图功能: import sys import matplotlib matplotlib.use('Agg') import matplotlib.pyplot as plt from scipy import stats # 原始数据点 x = [5,7,8,7,2,17,2,9,4,11,12,9,6] y = [99,86,87,88,111,86,103,87,94,78,77,85,86] # 线性回归分析:计算斜率、截距等统计量 slope, intercept, r, p, std_err = stats.linregress(x, y) # 定义线性回归函数 def myfunc(x): return slope * x + intercept # 生成回归线数据点 mymodel = list(map(myfunc, x)) # 绘制散点图和回归线 plt.scatter(x, y) plt.plot(x, mymodel) plt.show() # 两行代码实现图形输出: plt.savefig(sys.stdout.buffer) sys.stdout.flush()